-
易觀智庫:2016年中國智能手機市場趨勢預測
2016/3/12 8:48:46 來源:中國產業發展研究網 【字體:大 中 小】【收藏本頁】【打印】【關閉】
核心提示: 根據Analysy易觀智庫數據顯示,預計2016年中國智能手機銷量將達到4.41億,較2015年增長3.8%。預計2018年中國智能手機銷量將在4.73億左右根據Analysy易觀智庫數據顯示,預計2016年中國智能手機銷量將達到4.41億,較2015年增長3.8%。預計2018年中國智能手機銷量將在4.73億左右,整體增長速率呈現出下降趨勢。

目前智能手機已進入到產業發展的成熟期,市場品牌格局相對穩定,2015年整體智能手機市場超過80%的是國產手機,2015年智能手機市場雖然銷量仍保持增長,但是增速明顯下降。
Analysys易觀智庫認為未來智能手機市場的發展將有以下兩方面:
1、持續創新的產品設計
在互聯網營銷大規模爆發之前,中國智能手機廠商長期依賴運營商補貼與渠道,在千元價位左右開展價格戰,利潤被大幅擠壓,隨之帶來便是產品同質化嚴重。當中國智能手機廠商開啟互聯網營銷模式,并且在產品硬件配置無法互相拉開差距時,更具創新的功能與設計則成為了產品制勝關鍵。在加強產品設計的基礎上,許多廠商也開始嘗試通過提高產品售價和服務,打造高端產品,如華為Mate系列和聯想VIBE系列。廠商通過打造高端產品線,既能夠展現其技術與設計實力,同時又能夠樹立高端品牌形象,這將成為未來提升品牌價值的關鍵。
2、提升產業鏈配套能力
中國智能手機廠商一般采用來自高通、聯發科或英偉達的硬件方案,這導致了其產能受制于上游硬件廠商。歷史上曾經多次出現因為上游芯片廠商產能不足而導致智能手機廠商難以滿足市場需求的情況。當前中國智能手機廠商僅有華為擁有自己的海思平臺,因此提升其自身產業鏈配套能力將成為中國智能手機廠商在未來占領市場先機的關鍵。
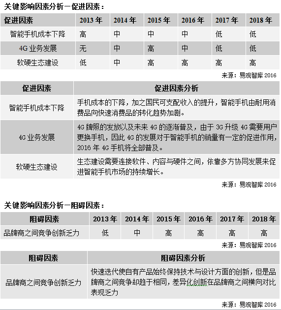
阻礙智能手機市場發展的因素其中之一是智能手機市場本身產品已缺乏新意,目前為了應對市場競爭,各家廠商的產品更新周期都在縮短,快速迭代雖然在同一品牌內能帶來技術提升,但是品牌之間橫向比較很難見到差異化創新,導致硬件產品之間競爭趨同。
鄭重聲明:本文版權歸原作者所有,轉載文章僅為傳播更多信息之目的,如有侵權行為,請第一時間聯系我們修改或刪除,郵箱:cidr@chinaidr.com。


