-
我國水利建設行業產業鏈發展分析
2016/12/2 10:28:15 來源:中國產業發展研究網 【字體:大 中 小】【收藏本頁】【打印】【關閉】
核心提示:從產業鏈來看,水利建設上游主要包括建筑材料、輸水管道等,中游涵蓋水利工程設計、施工及養護等,下游主要包括政府城投公司等。“寬財政”預期下,水利投資規模迎來快速增長,利好水利投資全產業鏈。從彈性上來看,上游管道和中游工從產業鏈來看,水利建設上游主要包括建筑材料、輸水管道等,中游涵蓋水利工程設計、施工及養護等,下游主要包括政府城投公司等。“寬財政”預期下,水利投資規模迎來快速增長,利好水利投資全產業鏈。從彈性上來看,上游管道和中游工程施工企業受益于水利建設的程度較高。
水利建設產業鏈

資料來源:公開資料整理
長期以來,我國水利建設領域基本采用傳統的設計與施工相分離的交易方式,即DBB(Design—Bid—Build)方式,使工程設計方既沒有條件,也沒有動力去進行工程設計施工的整體優化,導致在一些水利建設項目上出現較為嚴重的實際投資超概算等浪費現象。隨著社會主義市場經濟的發展,水利建設領域這種單一交易方式一統天下的弊端越來越被人們所認識,引進工程設計施工總承包 (以下簡稱 “工程總承包冶)、創新和發展工程交易方式的呼聲越來越高。然而,在傳統觀念的影響下,相當一部分人認為,工程總承包就應采用固定總價合同,并適用于 “現場數據冶 (工程建設條件)不確定性較小的工程項目。這種守舊、片面的認識,阻礙著工程總承包在政府投資、“現場數據冶不確定性較大的水利建設項目上的應用。事實上,工程總承包的最大優勢并不在于是否采用固定總價合同,也不在于合同治理結構簡單,而在于其將設計和施工整合后發包給一個承包商。實行工程總承包,可激發設計施工總承包商優化工程的積極性;設計與施工的結合,為總承包商優化工程提供了平臺和空間。正是工程總承包的上述優勢,使某些水利建設項目實行工程總承包后能產生明顯的增值效果
工程總承包,包括 DB、EPC等模式,目前已成為國際上建設工程交易的一種主流方式,并有進一步擴大應用范圍的發展趨勢。
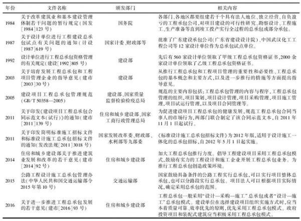
我國工程總承包相關政策文件

在決定實行工程總承包后,應結合水利建設項目的具體特點,確定總承包的具體范圍。根據總承包的范圍不同,目前常見的工程總承包方式主要包括DB和EPC以及它們的衍生方式。
工程總承包及其衍生方式

水利工程總承包的關鍵科學問題

水利建設上游行業的發展、景氣狀況直接影響水利建設項目的原材料供應。水利建設主要原材料如鋼鐵、水泥、輸水管道的價格波動,將導致工程項目的成本和毛利率波動。近年來,我國全社會固定資產投資規模巨大,帶動了建筑材料行業的增長,預計未來幾年投資仍是拉動我國經濟增長的重要動力,建筑材料行業發展良好。
下游行業產業政策和投資規模的變化,將影響工程承包施工市場的需求,根據國家“中長期發展綱要”,國家將繼續推動基礎設施建設,水利建設開發等行業將保持快速增長,水利建設工程承包與施工市場需求旺盛。近年來,政府及城投公司等對水利建設行業投入高價值機械設備的再利用和精細化項目管理的實施,水利建設行業仍能實現較好的利潤增長。
鄭重聲明:本文版權歸原作者所有,轉載文章僅為傳播更多信息之目的,如有侵權行為,請第一時間聯系我們修改或刪除,郵箱:cidr@chinaidr.com。


