-
易觀智庫:2016年中國手機地圖市場趨勢預測
2016/3/3 8:59:58 來源:中國產業發展研究網 【字體:大 中 小】【收藏本頁】【打印】【關閉】
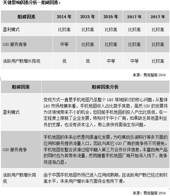
核心提示: 作為當前移動互聯網用戶出行的常用工具,手機地圖已成為基于地圖導航的O2O領域最基本的應用工具和用戶入口。同時由于中國手機地圖市場已進入應用成熟期,用戶增長率方作為當前移動互聯網用戶出行的常用工具,手機地圖已成為基于地圖導航的O2O領域最基本的應用工具和用戶入口。同時由于中國手機地圖市場已進入應用成熟期,用戶增長率方面將會有所下滑。
Analysys易觀智庫分析認為,在2016年中國手機地圖市場將呈現以下趨勢:
1、手機地圖基礎功能將繼續強化
隨著中國智能手機滲透率逐年提升,手機地圖已經成為了移動互聯網用戶出行必不可少的工具。當前中國各大主流手機地圖均能夠提供基礎的定位、路線查詢、路徑導航、路況等功能,同質化現象嚴重,這些基礎功能更多是在POI準確度與導航路線規劃準確度間存在差異。Analysys易觀智庫分析認為,在手機地圖基礎功能同質化的今天,基礎功能的繼續優化將成為保持其活躍用戶增長的重要因素,若是基礎功能存在較多誤差勢必帶來活躍用戶的流失,而用戶也將向基礎功能更加成熟的服務轉移。Analysys易觀智庫預測,未來手機地圖基礎功能將繼續在原有基礎上得到強化,以優質的基礎服務保證其服務下活躍用戶數的穩定。
2、生活服務已成為手機地圖新的發展方向
除了繼續提升基礎功能以外,拓展基于位置服務的生活服務已經成為了手機地圖新的發展方向;谖恢梅⻊盏纳罘⻊詹粌H能夠為用戶在出行過程中提供一站式的順暢體驗,亦能夠實現將海量的手機地圖活躍用戶變現。Analysys易觀智庫分析認為,得益于前期市場培養,移動互聯網用戶已經習慣于將手機地圖作為生活服務入口,并充分使用位置服務+生活服務帶來的便利。Analysys易觀智庫預測,未來各家手機地圖企業將繼續拓展地理位置+生活服務,將企業生態中的生活服務O2O作為手機地圖的典型變現渠道進行強化。隨著生活服務O2O與手機地圖的深度結合與場景化運營的探索,手機地圖的入口屬性將進一步擴大。
規模預測:
根據Analysys易觀智庫發布的數據顯示,預計在2016年,中國手機地圖覆蓋用戶規模將比2015年環比增長28.7%,覆蓋用戶規模達4.57億。預計到2018年,中國手機地圖覆蓋用戶規模將達到6.42億。




鄭重聲明:本文版權歸原作者所有,轉載文章僅為傳播更多信息之目的,如有侵權行為,請第一時間聯系我們修改或刪除,郵箱:cidr@chinaidr.com。


