-
2016中國輕鈣行業發展現狀及市場發展前景分析
2016/8/17 10:59:47 來源:中國產業發展研究網 【字體:大 中 小】【收藏本頁】【打印】【關閉】
核心提示:輕鈣是輕質碳酸鈣,又稱沉淀碳酸鈣,簡稱輕鈣。可用作橡膠、塑料 、造紙、涂料和油墨等行業的填料。廣泛用于有機合成、冶金、玻璃和石棉等生產中。輕鈣是輕質碳酸鈣,又稱沉淀碳酸鈣,簡稱輕鈣,是將石灰石等原料段燒生成石灰和二氧化碳,再加水消化石灰輕鈣是輕質碳酸鈣,又稱沉淀碳酸鈣,簡稱輕鈣。可用作橡膠、塑料 、造紙、涂料和油墨等行業的填料。廣泛用于有機合成、冶金、玻璃和石棉等生產中。
輕鈣是輕質碳酸鈣,又稱沉淀碳酸鈣,簡稱輕鈣,是將石灰石等原料段燒生成石灰和二氧化碳,再加水消化石灰生成石灰乳(主要成分氫氧化鈣),通入二氧化碳碳化石灰乳生成碳酸鈣沉淀,經脫水、干燥和粉碎制得。或者由碳酸納和氯化鈣進行復分解反應生成碳酸鈣沉淀,經脫水、干燥和粉碎制得。
輕質碳酸鈣是以石灰石為原料, 并可以用于牙粉、牙膏、化妝品等日用化工制品中,還可以用于有機合成、冶金、玻璃和石棉生產中。
輕鈣粒度比重質碳酸鈣小,吸油量比重質碳酸鈣大,價格比重質碳酸鈣高。他們都是乳膠漆中常用的填料,最好搭配使用。 輕鈣在沉降方面好些,但吸油量大于重鈣,價格一般也較重鈣貴些,盡管穩定性方面不如重鈣,但還是具備穩定性的,即使是外墻漆,其應用量也是很大的。
一、國際輕鈣發展現狀分析
國外輕鈣產業高速、大規摸的發展,始于1987年。這是由于1987年開始國外造紙工業迅速從酸性造紙工藝轉向中性和堿性造紙工藝,從而為輕鈣開辟了廣闊的應用市場。其中最大的應用領城是造紙工業。目前輕鈣在造紙市場中的用量已超過滑石,是繼高嶺土和輕鈣之后的第三大造紙填料/涂料。
國外輕質碳酸鈣生產已有多年,形成了大規模的生產裝置,工藝技術與我國相近,但自動化控制水平較為先進,且環保措施較為嚴格,由于其大規模的生產漿狀產品,使其在造紙業中的用量占很大比例。國外輕質碳酸鈣的生產工藝技術指標與國內有所不同,如碳化塔的長、徑比與國內有很大不同,又由于掌握了低溫碳化等技術,使得其產品質量較高,更能適應用戶要求。
世界碳酸鈣的生產能力在過去10余年里增長迅速,年均增長率5-8%,而中國碳酸鈣產能年均增長率約15%。目前,世界碳酸鈣產能總額達到11000萬噸(其中重鈣約9700萬噸,輕鈣約1300萬噸)。二、中國輕鈣行業發展分析
目前,中國碳酸鈣總產能達到約3000萬噸(其中輕鈣約1000萬噸)。中國已經發展成為世界輕質碳酸鈣第一大生產與消費國,生產地主要集中在四川、廣西、廣東、安徽、江西、湖南、河南等省區。目前我國輕鈣廠家約400家,平均每家產能不足3萬噸。整體來看,輕質碳酸鈣行業集中度非常低,企業規模普遍較小。
2014年,我國輕質碳酸鈣行業產值達81.35億元,同比增長14.9%;2015年,我國輕質碳酸鈣行業產值達到了92.09億元,同比增長13.2%。
2011-2015年我國輕質碳酸鈣行業產值走勢

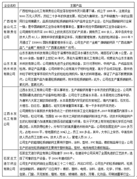
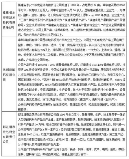
中國輕鈣行業部分競爭企業分析



三、中國輕鈣行業市場前景
未來幾年,受輕鈣下游需求行業(橡膠、涂料、塑料、造紙等)穩中有升的發展趨勢的影響,我國輕鈣行業的產值亦將保持穩定增長趨勢。預計2016年,中國輕鈣行業產值將超過100億元;預計到2021年,我國輕鈣行業產值將達到160億元。
2016-2021年我國輕鈣行業產值預測

國家拉動內需政策的實施和安居工程的推進,有利于房地產業快速復蘇,對塑料管材、型材、片材、電線電纜、電線套管、涂料的需求將會大幅增加。而目前相對低廉的塑料、橡膠、碳酸鈣粉體等原輔材料價格,有利于相關產業降低成本,實現微利下的多產多銷,同樣會增加輕質碳酸鈣的需求。
今后,功能化、專用化將成為輕質碳酸鈣發展的趨勢,并且產品結構也將發生很大變化。高檔產品如納米級碳酸鈣、超微細碳酸鈣、醫用級和食品級碳酸鈣;各種表面改性的專用碳酸鈣,如天然橡膠專用、合成橡膠專用、涂料專用輕質碳酸鈣,必將大量投放市場,以滿足市場需求。
鄭重聲明:本文版權歸原作者所有,轉載文章僅為傳播更多信息之目的,如有侵權行為,請第一時間聯系我們修改或刪除,郵箱:cidr@chinaidr.com。 -
- 熱點資訊
- 24小時
- 周排行
- 月排行
- “年經濟”升溫企業開足馬力趕訂單、忙生產 馬年特色產品內銷、出口雙提升
- “鐵路游”持續升溫 青藏高原赴大灣區及海南旅游專列開行
- 工業游從“小眾體驗”邁向“大眾消費” “工業+文旅”多元場景釋放新經濟增長點
- 十年攜手 共創共贏 東軟榮膺一汽紅旗“新高尚·旗幟獎”
- 多地大學建設未來學習中心 高等教育“未來式”長啥樣
- 領跑十一載,口碑鑄傳奇 —— 愛瑪蟬聯 2026 C-NPS 電動自行車品類 TOP1
- 聚力下沉市場 共拓螞蟻站充電藍海 曹操充電2026螞蟻站運營商沙龍會南京啟航
- 德國精工邂逅東方美學:埃瑪莉安×講錚美學「2026高階美學營」圓滿落幕
- 百年糊涂經典小百年:以“開蓋掃碼贏5元再來一瓶”活動迎新春
- 運行產能維持高位 氧化鋁漲勢能否延續


