-
CCRT深度解讀:緊湊型新能源SUV銷量分化加劇,用戶分層趨勢凸顯
2025/9/8 17:31:20 來源:財訊網 【字體:大 中 小】【收藏本頁】【打印】【關閉】
核心提示:隨著新能源滲透率持續提升,緊湊型新能源SUV市場正在經歷深度分化。隨著新能源滲透率持續提升,緊湊型新能源SUV市場正在經歷深度分化。中國汽車消費者研究與評價(CCRT)發布的《緊湊型新能源SUV市場報告》顯示,該細分市場不僅規模龐大,而且消費群體和競爭格局正在發生結構性變化。一、銷量分化顯著,自主品牌領跑
報告顯示,純電與插混車型形成清晰分界:純電車型車長多在4,650mm以下,插混車型多在4,650mm以上。比亞迪元PLUS、宋PLUS等車型表現出“碾壓式優勢”,位列銷量前列。整體上,自主品牌憑借先發優勢與高性價比在中低價位區間占據主導,而合資品牌則依靠技術下放和本土化策略尋求突破,競爭日趨激烈。


二、用戶分層清晰,需求差異化
調研顯示,緊湊型新能源SUV用戶以已婚有孩家庭為主,平均年齡約33歲。不同價格區間呈現明顯分層:
15萬元以下用戶:家庭用戶為主,強調舒適性與外觀;
15萬元以上用戶:年輕高學歷人群較多,關注安全,追求品質。


三、體驗競爭成為新焦點
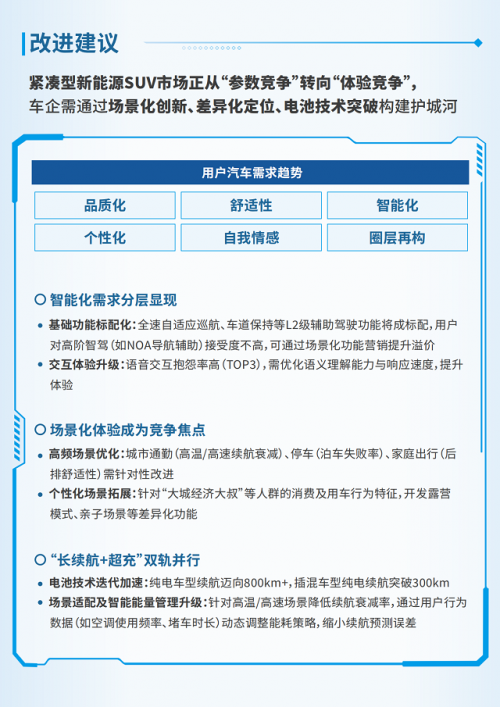
在購車動因上,“提升生活品質”是核心驅動。用戶對舒適性、智能座艙、輔助駕駛功能需求提升,但對高溫高速續航衰減、語音交互不暢等問題抱怨明顯。CCRT指出,市場正從“參數競爭”轉向“體驗競爭”,車企需要通過“場景化創新、差異化定位和電池技術突破”構建競爭壁壘。


業內專家認為,緊湊型新能源SUV市場的未來競爭將聚焦在智能化、補能效率和場景體驗三大領域。對于車企而言,唯有精準洞察用戶分層,針對不同價位群體提供差異化解決方案,才能在競爭激烈的市場中脫穎而出。

鄭重聲明:本文版權歸原作者所有,轉載文章僅為傳播更多信息之目的,如有侵權行為,請第一時間聯系我們修改或刪除,多謝。
-
- 熱點資訊
- 24小時
- 周排行
- 月排行


