-
2016年中國抗高血壓藥物市場銷售規模及市場份額情況分析
2016/11/30 10:36:19 來源:中國產業發展研究網 【字體:大 中 小】【收藏本頁】【打印】【關閉】
核心提示:(1)高血壓概況高血壓(hypertensive disease)是常見的心血管疾病之一,以動脈血壓持 續升高為主要表現,高血壓的診斷標準為≧140/90mmHg,患者出現頭痛頭暈、胸悶乏力、心悸、神志不清、抽搐等癥狀,嚴重時甚至出現腦(1)高血壓概況
高血壓(hypertensive disease)是常見的心血管疾病之一,以動脈血壓持 續升高為主要表現,高血壓的診斷標準為≧140/90mmHg,患者出現頭痛頭暈、胸悶乏力、心悸、神志不清、抽搐等癥狀,嚴重時甚至出現腦卒中、心肌梗死和腎衰竭,從而危及生命。高血壓常會引起心、腦、腎等重要器官的病變并出現相應的后果,是導致充血性心力衰竭、腦卒中、冠心病、腎功能衰竭、主動 脈瘤的發病率和病死率升高的主要危險因素。
據世界衛生組織發布的《2013 年高血壓全球概要》顯示,全球 25 歲以上 的成年人中,有超過 1/3(即約 10 億人)受到高血壓的影響,同時高血壓每年 造成近 940 萬人死于心血管疾病,另外還會加大腎衰竭和失明等疾病風險。目前全球尚無有效的手段可以根治高血壓,一旦患病往往將伴隨終身并引發很多其他相關疾病。且隨著全球經濟的發展及人民生活水平及習慣的改變,高血壓 的發病率將會處于一個不斷上升的階段。
高血壓對我國人口健康狀況同樣也造成了很大的威脅。據國家衛生部統計,高血壓患病率在中國呈明顯上升趨勢,患病率之高居各種慢性病之首。 2009 年,中國衛生部公布的第四次國家衛生服務調查顯示,心臟病、腦血管病和高血壓等循環系統疾病明顯增加,醫生明確診斷的循環系統疾病例數達到 1.14億,其中:腦血管病患者由 500萬增加到 1,300萬;高血壓患者由 1,400萬 增加到 7,300 萬,在高血壓患者中,治療率僅 24.7%,控制率僅 6.1%,絕大部 分患者沒有得到有效治療。
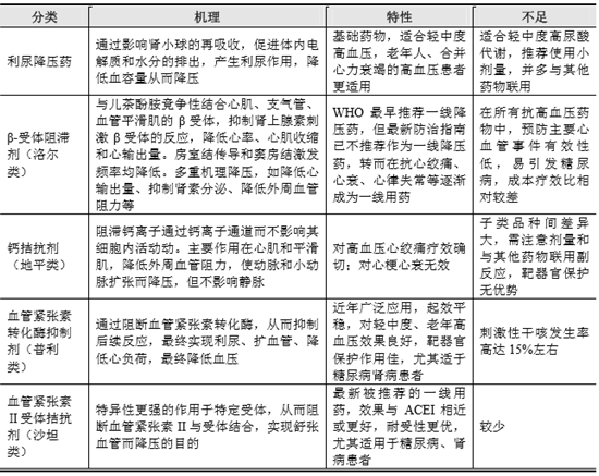
(2)高血壓藥物市場概況
在過去幾十年中,抗高血壓藥物已從上世紀 60 年代的利尿劑和噻嗪類藥 物,發展到 70 年代的 β-受體阻滯劑和鈣通道拮抗劑,80 年代的鈣通道拮抗劑和血管緊張素轉化酶抑制劑(普利類)。經過多年的臨床應用,這些藥物治療效果得到了臨床醫生及患者的肯定,但在臨床應用過程中,這些藥物的毒副作用也日漸明顯。隨著人們對高血壓發病機制認識的不斷深入,針對新的更為有效 的作用靶點的新藥相繼得到開發,90 年代開發的血管緊張素Ⅱ受體拮抗劑(沙坦類)克服了普利類抗高血壓藥物可能產生的不良反應,其作用更具特異性,是目前新一代極具競爭力的高血壓治療藥物。目前抗高血壓藥物已朝著腎素抑制劑、內皮素受體阻斷劑等方向發展。各類抗高血壓藥物的機理、特性、等情 況如下:

沙坦類藥物由于其降壓效果更徹底、副作用少、藥效長(能穩定控制 24 小時血壓)及能與其他沙坦類藥物聯合使用等優點,已成為目前使用為廣泛的 高血壓治療藥物。
隨著全球高血壓患病人數的快速增加以及人們對高血壓危害性、防治重要 性認知水平的提高,高血壓藥物的市場也隨之不斷擴大。自 2007 年開始,沙坦 類藥物銷售規模連續增長。據 IMS 數據統計,2015 年大的沙坦類藥物品種纈 沙坦全年銷售額達到 64.91 億美元,其余主要沙坦年銷售額也都在 10 億美元以 上。
2012年-2015年期間全球主要沙坦類藥物品種的銷售情況如下表: 單位:億美元

2010年-2013年期間幾個主要沙坦類品種專利到期,仿制藥的上市使得沙 坦類藥物價格大幅下降,各主要沙坦類藥物全球銷售額在 2012年-2015年期間呈現下降趨勢。但從沙坦類藥物原料藥的需求量來看,在沙坦類藥物專利到期之后的年份,全球沙坦類藥物的原料藥需求量是在逐年上升,這與藥物價格下降進而吸引更多高血壓患者選擇服用沙坦類藥物的情況一致。在新一代高血壓藥物問世之前,預計沙坦類藥物的需求量將隨著價格下降過程進一步增長,利 好上游原料藥行業的發展。
2012年-2015年期間,全球主要沙坦類藥物原料藥的需求情況如下表: 單位:噸

在我國臨床使用的降壓藥物中,沙坦類藥物因其諸多優勢,是抗高血壓藥物中增 長率高的品種,市場份額已超過地平類。據南方所數據顯示,2013 年在各類 降壓藥物中,沙坦類(血管緊張素 II 受體拮抗劑)的市場銷售額占降壓整體市 場的 36.1%,高于地平類(鈣通道阻滯劑)市場份額 32.6%,成為降壓藥市場 上第一份額的藥物。
2013年各類降壓藥的市場份額情況

隨著國內經濟發展水平的進一步提高,人口老齡化的加速帶來高血壓人群的不斷擴大以及沙坦類藥物仿制藥進一步普及,沙坦類藥物在國內的消費需求 仍有較大的增長空間。
鄭重聲明:本文版權歸原作者所有,轉載文章僅為傳播更多信息之目的,如有侵權行為,請第一時間聯系我們修改或刪除,郵箱:cidr@chinaidr.com。


