-
我國通信行業產業鏈分析
2016/4/24 10:34:39 來源:中國產業發展研究網 【字體:大 中 小】【收藏本頁】【打印】【關閉】
核心提示:通信行業所覆蓋的領域相當廣泛,今天通信業包括各種遠距離信息傳輸,如電話、無線通信、物聯網、有線/數字電視等。通信行業是發展最為迅速的行業之一,其巨大的市場潛力使各企業的競爭異常激烈。無論是通信、互聯網還是有線電視,其隨著技術的變化呈現高速的通信行業所覆蓋的領域相當廣泛,今天通信業包括各種遠距離信息傳輸,如電話、無線通信、物聯網、有線/數字電視等。通信行業是發展最為迅速的行業之一,其巨大的市場潛力使各企業的競爭異常激烈。無論是通信、互聯網還是有線電視,其隨著技術的變化呈現高速的發展,各種融合了最新技術的產品相繼出現,當前業內的發展趨勢是實現更為高速安全的信息傳輸,與此相對應,技術的進步也帶動了一些新興領域的成長,如IPTV等數字技術。當前我國企業為應對國際上的競爭壓力,對新技術的研發力度不斷加強,投入持續增加,國內擁有自主知識產權的國際領先技術產品越來越多。伴隨通信業核心業務的發展,與之相關的產業也獲得了成長的良機,當前以通信運營為核心,以客戶服務及相關衍生業務為支持的產業鏈已經形成。通信業作為高技術領域,其快速發展需要大量人才的支撐,在錄用人員的素質上,由于該產業具有較高的技術門檻,也對申請人提出了更為嚴格的要求。通常通信行業在人員選擇時傾向那些有相關專業學術背景的申請人,如軟件工程領域會要求申請人具有熟練使用Java,HTML,Haskell,VB,Python,Perlv5v,Maple,XML,Oracle,Linux等開發工具。
通信行業產業鏈結構
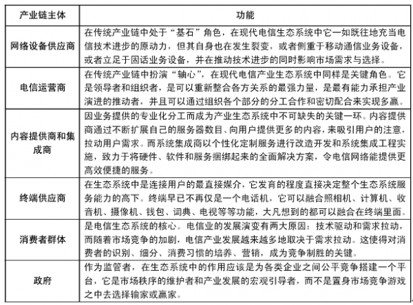
通信產業鏈上各主體之間的功能列表:

資料來源:公開資料整理
鄭重聲明:本文版權歸原作者所有,轉載文章僅為傳播更多信息之目的,如有侵權行為,請第一時間聯系我們修改或刪除,郵箱:cidr@chinaidr.com。- 上一篇:2016年中國汽車市場現狀分析及行業發展趨勢
- 下一篇:2016年中國通信設備商分析


